🚀 Готовы к криптовалютным новостям? Присоединяйтесь к Telegram-каналу @Cryptomoonru прямо сейчас! Получайте обновления в режиме реального времени, анализ рынка и советы инсайдеров. Не пропустите! Нажмите здесь: 👇
☞CryptoMoon Telegram
- Рынок и Неразрешимость: Где Сокрыта Граница Конкуренции
Новое исследование показывает, что конкуренция на рынке напрямую зависит от вычислительной сложности, и что искусственный интеллект может подтолкнуть нас к сговору.
- Nano Nuclear Energy: Затишье перед бурей?

Акции компании, взлетевшие в прошлом году, теперь, кажется, приземлились. Падение на шестьдесят процентов… Повод задуматься. Стоит ли вкладываться сейчас? Ну, что ж, посмотрим. Впрочем, знаете ли, в конечном итоге, все равно все закончится чем-нибудь незначительным. Но это, пожалуй, уже другая история.
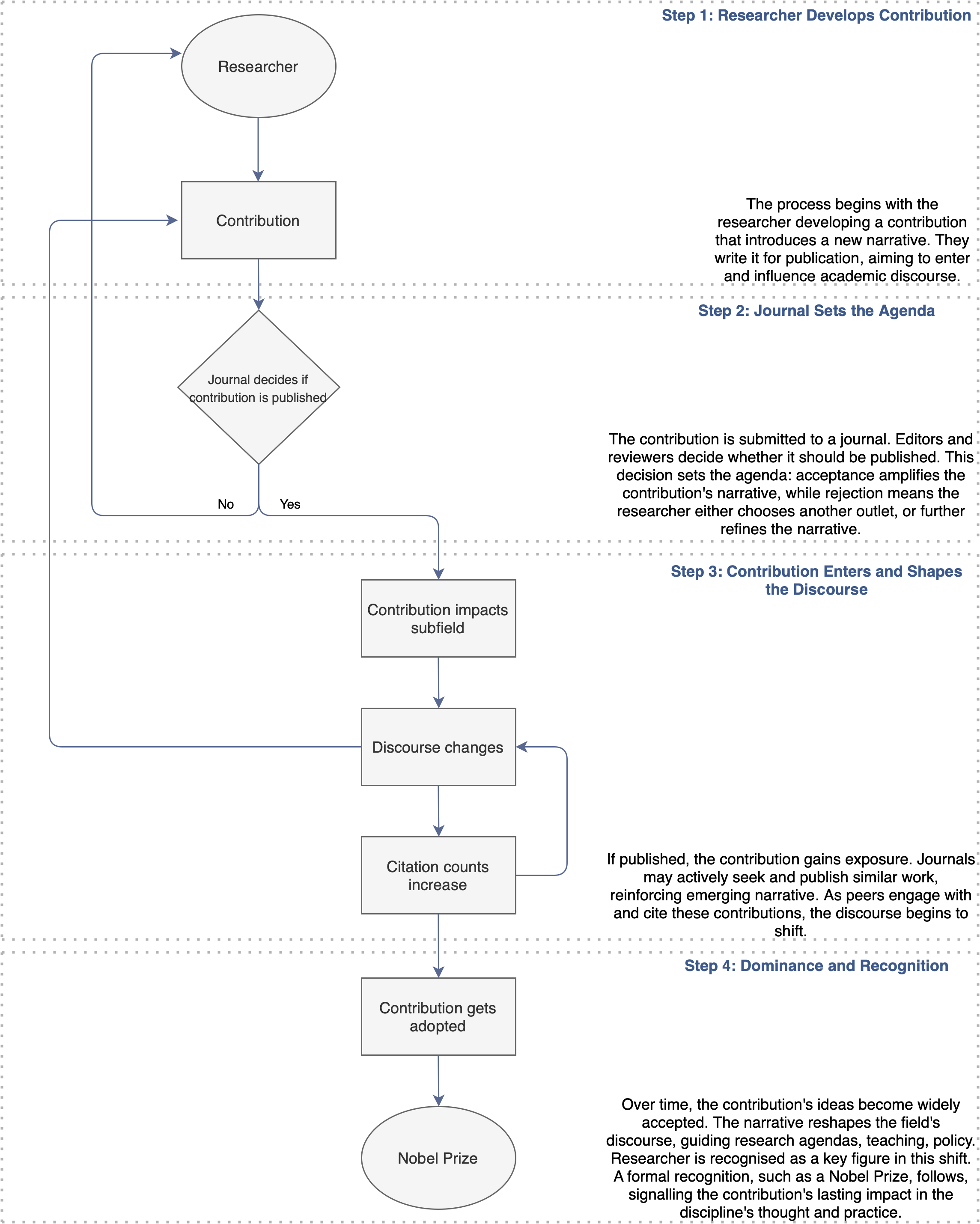
- Эволюция смыслов: как выявлять тренды в текстах

Новая статистическая методика позволяет отслеживать изменение тем в больших текстовых корпусах и понимать, как формируются доминирующие нарративы.
- Meta: Когда хайп закончился?

В 2025 году Meta отчиталась о росте прибыли на 13%, но S&P 500 скромно обогнал ее, показав 18%. Кажется, инвесторы решили, что компания просто застряла в режиме «успешного, но скучного». У Meta, конечно, выручка выросла на 24% в четвертом квартале 2025 года, достигнув 59,9 миллиарда долларов. Но, видимо, инвесторов больше волнует, куда эта компания собирается потратить все деньги, чем то, что они зарабатывают.
- Акции Bill Holdings: Потенциал после 86%-ного падения

Представляется, что указанные опасения в полной мере не применимы к Bill Holdings по ряду причин:
- Объединяя усилия против мошенничества: федеративное обучение в финансах

Новый подход к обнаружению финансовых преступлений позволяет объединить данные из разных источников, не раскрывая конфиденциальную информацию.
- Rigetti Computing: К 2030 году?

Будь ладно, если все пойдет хорошо, то Rigetti нужно совершить какой-то технологический прорыв. Чтобы эти самые квантовые компьютеры, наконец, заработали. Чтобы компании начали заключать с ними контракты. Чтобы доходы выросли… ну, хотя бы во столько раз, чтобы хватило на новую сумку. Вроде бы, у них есть около 450 миллионов долларов наличными. Это, конечно, хорошо. Но деньги, как известно, не растут на деревьях. И тем более, в квантовых компьютерах.
- Куда вложить 50 000$: Советы от бывшей сотрудницы офиса

Итак, если вы внезапно оказались с 50 000 рублей в кармане и полным отсутствием идей, вот три компании, которые, возможно, не заставят вас нервно поглядывать на котировки каждую минуту. Хотя, конечно, никто не обещает чудес. Мы же не в сказке.
- Interactive Brokers: Элегия по процентам и волатильности

Не будем, однако, драматизировать. Речь идет не о крахе, а о нюансах, о тонких сдвигах в балансе сил. Два фактора, как две тени, могут отбросить свой отпечаток на будущие показатели: процентные ставки и торговая активность. Оба они – не экзистенциальные угрозы, но вполне способны изменить темп роста прибыли, придать ему оттенок иной, менее яркой гаммы.